公司新聞
發布時間:2024-10-29 | 點擊率:
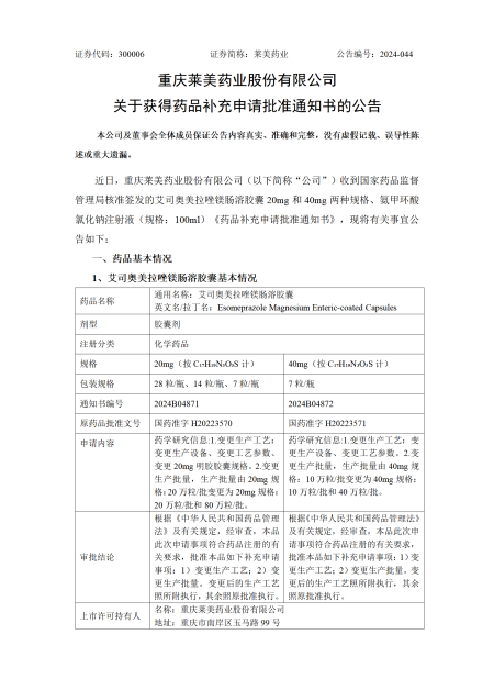
近日,重慶萊美藥業股份有限公司(以下簡稱“公司”)收到國家藥品監督管理局核準簽發的艾司奧美拉唑鎂腸溶膠囊20mg和40mg兩種規格、氨甲環酸氯化鈉注射液(規格:100ml)《藥品補充申請批準通知書》。

關于艾司奧美拉唑鎂腸溶膠囊
艾司奧美拉唑是奧美拉唑的S-異構體,屬于質子泵抑制劑,能有效抑制胃酸分泌,臨床上常用于:(1)胃食管反流病(GERD)的治療:反流性食管炎的治療、已經治愈的食管炎患者預防復發的長期治療、GERD的癥狀控制;(2)與適當的抗菌療法聯合用藥根除幽門螺桿菌,并且使與幽門螺桿菌感染相關的十二指腸潰瘍愈合、防止與幽門螺桿菌相關的消化性潰瘍復發;(3)需要持續NSAID治療的患者:與使用(非甾體抗炎藥)NSAID治療相關的胃潰瘍治療。
截止目前,除公司外,已有11家國產企業取得艾司奧美拉唑鎂腸溶膠囊藥品注冊證書。根據藥融云數據顯示,艾司奧美拉唑鎂腸溶膠囊2021-2023年在中國醫院(全終端)市場銷售額分別為2.70億元、5.65億元、5.27億元。
關于氨甲環酸氯化鈉注射液
氨甲環酸在臨床上主要用于急性或慢性、局限性或全身性原發性纖維蛋白溶解亢進所致的各種出血。
截止目前,除公司外,已有4家國產企業取得氨甲環酸氯化鈉注射液注冊證書,其中1家通過了一致性評價。根據藥融云數據顯示,氨甲環酸氯化鈉注射液2021-2023年在中國醫院(全終端)市場銷售額分別為4.74億元、3.68億元、2.88億元。
本次公司成功獲得兩種關鍵藥品的全新批準文件,不僅拓寬了現有產品的規格范圍,也將進一步豐富公司產品線,為患者帶來更多的治療選擇!
未來,萊美藥業將繼續致力于研發更多優質藥品,以滿足不同患者的治療需求,專注人民健康,貢獻萊美力量!